6月26日,中国国务院应对新型冠状病毒肺炎疫情联防联控机制综合组组织修订形成了《新型冠状病毒肺炎防控方案(第九版)》。其中,对于在尼泊尔的华侨华人及想到中国的外国人来说,最重要的一点就是入境中国后的隔离时间大规模缩短。
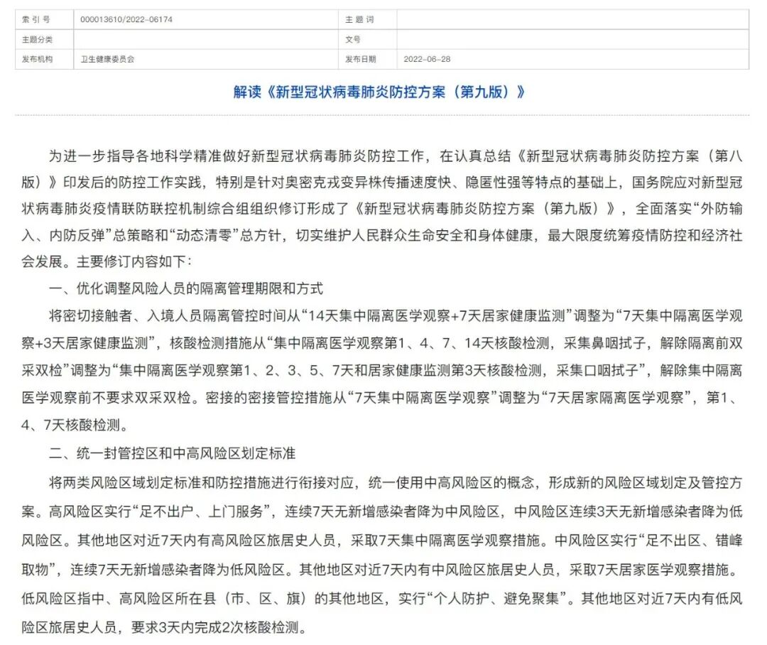
根据新规,将密切接触者、入境人员隔离管控时间从“14天集中隔离医学观察+7天居家健康监测”调整为“7天集中隔离医学观察+3天居家健康监测”。
在以往的实践中,入境人员很难享受到上面所提的“7天居家健康监测”,基本上都是入境点14天集中隔离加上目的地7天集中隔离,至少21天集中隔离起步,甚至还有更久。

但是许多研究都指出,新冠变异毒株奥密克戎病毒的平均潜伏期为4天左右,确诊病人的潜伏期通常为2-8天,平均4.2天。在奥密克戎占主导的当下,既然潜伏期这么短,隔离21天似乎已经对病毒没啥意义。
现在,政策动态调整越来越科学化,如果“7天集中隔离医学观察+3天居家健康监测”能按照规定严格执行,将大大降低人们的回国经济负担、时间负担。
这一政策在6月28日印发,相信很快就能在尼泊尔赴华航班入境隔离上体现出来。
随着管控的进一步科学化,未来入境航班也可能会变多。中外之间的交流或能得到慢慢恢复。
此外,核酸检测措施从“集中隔离医学观察第1、4、7、14天核酸检测,采集鼻咽拭子,解除隔离前双采双检”调整为“集中隔离医学观察第1、2、3、5、7天和居家健康监测第3天核酸检测,采集口咽拭子”,解除集中隔离医学观察前不要求双采双检。
新规指出,这是中国有关部门根据近期防控工作实践,特别是针对新冠比高难度奥密克戎变异株传播速度快、隐匿性强等特点的基础上作出的修正。




